In dit artikel wordt toegelicht hoe u gebruik kunt maken van de werknemer importmodule. Met deze module kunt u grote aantallen werknemers in één keer inlezen in VerzuimSignaal in plaats van één voor één via 'Werknemer toevoegen'.
Dit artikel is opgedeeld in drie onderdelen.
1. Beperking gebruik BSN in importsheet.
2. Specificatie importbestand: uit welke kolommen bestaat een importsheet, hoe moet het bestand gevuld worden en hoe werkt de techniek van de import.
3. Importeren van werknemers: de handleiding voor het importeren van werknemers in de applicatie.
1. Beperking gebruik BSN in importsheet
In verband met privacy is het niet langer toegestaan om het BSN te gebruiken als sleutelwaarde voor het identificeren van personen. In de applicatie en in de import/exportmodule van VerzuimSignaal is het BSN geen standaard verplicht veld meer.
Binnen VerzuimSignaal heeft daarom iedere geregistreerde werknemer een uniek nummer toegewezen gekregen, genoemd een 'UI-id'. In de huidige standaard import zijn per 08-08-2018 twee kolommen toegevoegd die invloed hebben op het opvoeren van een nieuwe werknemer en het updaten van gegevens. De eerste kolom bevat het UI-id en er is een tweede kolom toegevoegd ter controle, waarin u kunt aangeven of het om een update of om een nieuwe werknemer gaat. Onderstaand is te zien op welke manier kolom A en B per situatie gevuld dienen te worden.
- Situatie 1: importregel met UI-id in kolom A (Unieke sleutel) en in kolom B (Status) 'wijziging'.
Resultaat: de werknemer wordt overschreven. - Situatie 2: importregel met UI-id in kolom A (Unieke sleutel) en in kolom B (Status) 'nieuw'.
Resultaat: de regel valt uit, omdat de werknemer al bekend is in VerzuimSignaal. - Situatie 3: importregel zonder UI-Id in kolom A (Unieke sleutel) en in kolom B (Status) 'wijziging'.
Resultaat: de regel valt uit, omdat de werknemer nog niet bekend is in VerzuimSignaal. - Situatie 4: importregel zonder UI-id in kolom A (Unieke sleutel) en in de kolom B (Status) 'nieuw'.
Resultaat: de werknemer wordt als nieuwe werknemer ingelezen.
1.1 Belangrijke informatie in verband met de wijziging
Hierbij een aantal belangrijke punten over de nieuwe werking:
- BSN verdwijnt niet uit de importsheet. Deze kan nog steeds verwerkt worden in kolom C.
- De unieke sleutel wordt gegenereerd als een zogenaamde UUID (universally unique identifier) en is altijd honderd procent uniek per werknemer.
- De unieke sleutel is zichtbaar op de werknemerskaart. Het ligt aan de instellingen van uw gebruikersrol als de sleutel niet zichtbaar is.

- Bij het exporteren van werknemers wordt de unieke sleutel gevuld in de sheet, zodat u eenvoudig werknemers kunt aanpassen en weer importeren.
- Nieuw geïmporteerde werknemers worden automatisch voorzien van een unieke sleutel.
- Klik hier om de nieuwe importsheet te downloaden.
2. Specificatie importbestand
In dit onderdeel wordt het importformat toegelicht.
Om uitval te voorkomen moet elke Excelsheet die geïmporteerd wordt, voldoen aan een vast formaat. Het vaste formaat wordt in dit hoofdstuk omschreven.
Het Excel bestand moet aangemaakt of aangepast zijn in één van de volgende Excel versies:
- Microsoft Excel 2000
- Microsoft Excel 2003
- Microsoft Excel 2007
- Microsoft Excel 2010
- Microsoft Excel 2013
- Microsoft Excel 2016
Ook moet het Excel bestand voldoen aan één van de volgende extensies:
- .xls
- .xlsx
Bij het vullen van de importsheet moet de eerste regel gevuld zijn, zoals in de tabel hieronder omgeschreven staat onder het kopje 'Kolomnaam’. De hierop volgende regels worden gevuld met de werknemer gegevens. Deze gegevens moeten gevuld worden, zoals omschreven staat onder de kopjes ‘Type’ en ‘Waarde’. De dikgedrukte regels zijn verplichte velden in VerzuimSignaal en moeten ook minimaal gevuld staan in de importsheet.
|
Kolomnaam |
Verplicht |
Type |
Waarde |
Positie |
||
| Unieke sleutel | Bij mutaties | Vaste waarde | Leeg bij een nieuwe werknemer Bij wijziging van een bestaande werknemer is deze kolom gevuld |
A | ||
| Status | Ja | Tekst | Nieuw of wijziging | B | ||
| Burgerservicenummer | Numeriek | Moet voldoen aan de elfproef | C | |||
| Personeelsnummer | Tekst | D | ||||
| Voorletters | Tekst | E | ||||
| Roepnaam | Tekst | F | ||||
| Tussenvoegsel |
Tekst | G | ||||
| Achternaam | Ja | Tekst | H | |||
| Tussenvoegsel partner | Tekst | I | ||||
| Achternaam partner | Tekst | J | ||||
| Voorkeurshantering | Vaste waarde | a | Alleen achternaam | K | ||
| p | Alleen achternaam partner | |||||
| ap | Achternaam – achternaam partner | |||||
| pa | Achternaam partner - Achternaam | |||||
| Geslacht | Ja | Vaste waarde | M | L | ||
| V | ||||||
| Geboortedatum | Ja | Datum | Format DD-MM-YYYY | M | ||
| Geboorteplaats | Tekst | N | ||||
| Geboorteland | Tekst | Twee letterige ISO 3166-1 landcode | O | |||
| Nationaliteit | Tekst | P | ||||
| Burgerlijke staat | Tekst | Q | ||||
| Adres | Ja | Tekst | R | |||
| Huisnummer | Tekst | S | ||||
| Postcode | Tekst | T | ||||
| Woonplaats | Tekst | U | ||||
| Land | Tekst | Twee letterige ISO 3166-1 landcode | V | |||
| Telefoon | Tekst | W | ||||
| Fax | Tekst | X | ||||
| Mobiel | Tekst | Y | ||||
| Tekst | Z | |||||
| Datum in dienst | Ja | Datum | Format DD-MM-YYYY | AA | ||
| Datum wijziging dienstverband | Datum | Format DD-MM-YYYY | AB | |||
| Datum uit dienst | Ja/Nee | Datum | Format DD-MM-YYYY Word verplicht wanneer het soort dienstverband ‘bepaalde tijd’ is |
AC | ||
| Werkgeversnummer | Tekst | AD | ||||
| Bedrijfsnaam | Ja | Tekst | AE | |||
| Afdelingscode | Tekst | AF | ||||
| Afdelingsnaam | Ja | Tekst | AG | |||
| Soort dienstverband | Tekst | 1 | Bepaalde tijd | AH | ||
| 2 | Onbepaalde tijd | |||||
| 3 | Oproepkracht | |||||
| 4 | Uitzendkracht | |||||
| 5 | Stagiare | |||||
| 6 | Vrijwilliger | |||||
| 7 | Ambtelijk | |||||
| Functie | Tekst | AI | ||||
| Normuren per week | Tekst | AJ | ||||
| Uren per week | Tekst | AK | ||||
| Salarisperiode | Tekst | dag / week / maand / jaar | AL | |||
| Brutosalaris | Tekst | AM | ||||
| SV-loon | Tekst | AN | ||||
| Loon voor de loonheffing | Tekst | AO | ||||
| Uniform loon | Tekst | AP | ||||
| Kostenplaats | Tekst | AQ | ||||
| Standplaats | Tekst | AR | ||||
| SFB | Vaste Waarde | Ja / Nee | AS | |||
| IBAN | Vaste Waarde | Ja / Nee | AT | |||
| Dagloon | Vaste Waarde | Ja / Nee | AU | |||
| Dagloon ingangsdatum | Vaste Waarde | Ja / Nee | AV | |||
| Dagloon Melding | Vaste Waarde | Ja / Nee | AW | |||
Verwerkingsmethodiek
In dit onderdeel wordt omgeschreven hoe de importmodule werkt. Elke werknemerimport moet de volgende twee stappen doorlopen.
2.1 Voorvalidatie
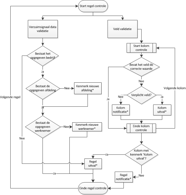
Er wordt eerst een validatie uitgevoerd over het te importeren bestand, voordat de werknemers daadwerkelijk worden geïmporteerd in VerzuimSignaal. In dit validatieproces worden de volgende punten gecontroleerd:
- bestaat het opgegeven bedrijf;
- bestaat de opgegeven afdeling;
- bestaat de opgegeven werknemer;
- voldoet elke kolom aan de waarde zoals die is omgeschreven in hoofdstuk ‘Specificatie importbestand’.
Om het proces goed te kunnen omschrijven volgt een stroomdiagram. Elke regel word afzonderlijk gevalideerd.
| Regel uitval | Werknemer wordt in de voorvalidatie gekenmerkt als uitval. |
| Regel notificatie | Werknemer wordt in de voorvalidatie gekenmerkt als notificatie. |
| Kolom uitval | Kolom wordt apart getoond in de voorvalidatie en in het rood weergegeven. |
| Kolom notificatie | Kolom wordt apart getoond in de voorvalidatie en in het rood weergegeven. |
| Kenmerk nieuwe afdeling | Afdeling wordt in de voorvalidatie getoond als nieuw aan te maken afdeling. |
| Kenmerk nieuwe werknemer | Werknemer wordt in de voorvalidatie getoond als nieuw aan te maken werknemer. |
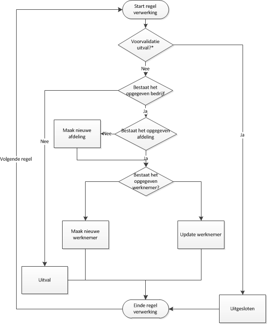
2.2 Verwerking
Er kan gestart worden met het daadwerkelijk verwerken van de werknemers wanneer de voorvalidatie is afgerond. Bij het verwerken van de werknemers wordt rekening gehouden met de voorvalidatie. Alle werknemers die het kenmerk 'uitval' hebben gekregen, worden uitgesloten bij de verwerking. Net zoals bij het voor valideren wordt elke regel afzonderlijk gevalideerd.
| Voorvalidatie uitval | Als de werknemer in de voorvalidatie gekenmerkt wordt als uitval, wordt deze uitgesloten in de verwerking (en dus niet ingelezen). |
De daadwerkelijke verwerking is rechtlijnig, omdat de voorvalidatie de meeste controles al heeft uitgevoerd.
In het stroomdiagram wordt 'Update werknemer' aangegeven wanneer de werknemer al bestaat. Bij deze actie worden ook de dienstverbandgegevens geüpdatet. Vanwege de complexiteit van deze actie wordt deze hieronder apart beschreven. Vanuit de importsheet zijn er drie kolommen essentieel voor het aanmaken en aanpassingen van dienstverbanden:
- datum in dienst;
- datum wijziging dienstverband;
- datum uit dienst.
'Datum in dienst' representeert altijd de startdatum van het hoofddienstverband (een hoofddienstverband wordt in VerzuimSignaal aangeduid met x.0, bv. 1.0). Wanneer alleen de datum in dienst gevuld is, worden ook de bijbehorende velden van het hoofddienstverband geüpdatet. Als de waarde van het veld 'Datum in dienst' nog niet voorkomt als hoofddienstverband bij de bijbehorende werknemer wordt er een nieuw hoofddienstverband aangemaakt.
Om een subdienstverband te kunnen aanmaken of wijzigingen moeten altijd de velden 'Datum in dienst' en 'Datum wijziging dienstverband' gevuld zijn. Een subdienstverband wordt in VerzuimSignaal aangemerkt met x.x, bv. 1.1). 'Datum in dienst' zoekt het bijbehorende hoofddienstverband op waar het subdienstverband onder moet vallen. 'Datum wijziging dienstverband' zoekt het subdienstverband op. Wanneer deze niet bestaat, wordt er een nieuw subdienstverband aangemaakt. Als deze wel bestaat, dan wordt het subdienstverband geüpdatet met de bijbehorende gegevens.
'Datum uit dienst' representeert altijd de einddatum van het hoofddienstverband. Wanneer in het veld ‘Soort dienstverband' de waarde 1 (Bepaalde tijd) wordt meegegeven, dan wordt het veld 'Datum uit dienst' verplicht.
3. Importeren van werknemers
Controleer altijd de volgende punten, voordat u begint met importeren.
- Komen de bedrijfscode en bedrijfsnaam die gevuld zijn in de importsheet overheen met de bedrijfscode en bedrijfsnaam, zoals die in VerzuimSignaal staan.
- Komen de afdelingscode en afdelingsnaam die gevuld zijn in de importsheet overheen met de afdelingscode en afdelingsnaam, zoals die in VerzuimSignaal staan. Wanneer het de bedoeling is dat er een nieuwe afdeling wordt aangemaakt, hoeft deze niet bekend te zijn in VerzuimSignaal.
- Controleer bij elke werknemer of de datum in dienst goed gevuld is. Wanneer deze afwijkt van wat al bekend is in VerzuimSignaal, zal er een tweede dienstverband worden aangemaakt.
U kunt beginnen met de daadwerkelijke import wanneer u bovenstaande heeft doorgenomen. Hieronder de stappen die gevolgd dienen te worden om de werknemer gegevens te importeren:
- Navigeren naar tabblad 'Werknemers' en klik vervolgens op de knop 'Werknemers importeren'.
- Selecteer 'Bladeren' om het bestand te kiezen dat u wenst te importeren. Nadat u het bestand heeft geselecteerd, wordt dit direct voorgevalideerd. Wanneer dit voltooid is, zal het onderdeel 'Status' aangeven hoe de voorvalidatie is verlopen. De volgende statussen zijn mogelijk:
-
- het bestand dat u heeft geprobeerd te uploaden bevat niet de juiste extensie. Dit moet xls of xlsx zijn;
- verschil in kolommen;
- succesvol (inclusief uitval);
- succesvol.
Succesvol (inclusief uitval) betekent nog niet dat de inhoud van de geïmporteerde sheet correct is. Deze melding geeft aan dat validatie succesvol is volbracht.
Er zijn dan nog wel regels die niet worden meegenomen bij de verwerking van de importsheet (uitval).
In de samenvatting wordt globaal weergegeven wat er gaat gebeuren wanneer de verwerking wordt gestart.
Top 5 meest voorkomende fouten geeft de kolommen weer die het vaakst fout worden ingevuld.
Hieronder wordt per kolom gespecifieerd welke waarden verkeerd zijn gevuld. In dit overzicht worden alleen de waarden getoond die foutief zijn. Wanneer u met uw muis op één van de foutieve waarden gaat staan, verschijnt er een pop-up met daarin uitleg over wat er fout gaat.
Regels met een rood uitroepteken zijn regels die niet voldoen aan de verplichte velden. Deze worden ook uitgesloten bij de verwerking. Regels met een geel uitroepteken zijn notificaties. Dit zijn regels die kolommen bevatten die niet verplicht zijn, maar wel een verkeerde waarde bevatten, bijvoorbeeld een
e-mailadres zonder apenstaartje. Regels waarvoor een notificatie geldt, kunt u wel inlezen. U dient deze dan handmatig aan te vinken. Regels die niet in het foutenoverzicht voorkomen, worden standaard meegenomen in de import.
Voorbeeld

Nadat u deze controle heeft afgerond, klikt u op de blauwe diskette om zowel de automatisch als de handmatig geaccordeerde regels te importeren.
U krijgt een overzicht met alle geïmporteerde regels. In dit overzicht worden alle mutaties getoond en eventuele problemen. Hiermee heeft u ook uw import voltooid.