Sinds 1 januari 2014 gaat u als werkgever de gevolgen merken van de Wet Beperking Ziekteverzuim en Arbeidsongeschiktheid Vangnetters (BeZaVa), ook bekend als de Modernisering Ziektewet (ZW). Deze wet heeft tot doel om het ziekteverzuim en de instroom van flexwerkers te beperken in de Wet WIA (Werk en Inkomen naar Arbeidsvermogen). Met flexwerkers bedoelt de wet in het bijzonder werknemers met een contract voor bepaalde tijd of oproepkrachten, van wie de arbeidsovereenkomst eindigt tijdens ziekte.
Deze handleiding beschrijft hoe u BeZaVa kunt inrichten in VerzuimSignaal.
De registratie van eigen risicodrager dossiers (ERD)
In de komende paragrafen is beschreven welke functionaliteiten ingericht moeten zijn om op een correcte wijze te kunnen werken met BeZaVa in VerzuimSignaal.
Nieuw contractsoort
In contractbeheer is een nieuwe contractsoort toegevoegd: BeZaVa.
1. Ga naar Applicatie instellingen en klik op Contractsoorten.
2. Klik op Contractsoort toevoegen  om een nieuw contractsoort toe te voegen.
 om een nieuw contractsoort toe te voegen.
3. Geef de contractsoort een herkenbare naam en selecteer contracttype BeZaVa.

Contract BeZaVa opvoeren bij werkgevers
1. Zoek de werkgever waarvoor u een BeZaVa contract wilt opvoeren.
2. Ga naar de ‘achterkant’ van de werkgeverskaart om werkgevergegevens te wijzigen.
3. Klik in het deelvenster  Contract(en) arbodienst op Toevoegen.
 Contract(en) arbodienst op Toevoegen.

4. Voeg op werkgeverniveau een nieuw contract toe met het type BeZaVa.

ERD periode instellen bij werkgever
Om gebruik te kunnen maken van de BEZAVA module dient ook de ERD periode ingesteld te worden in de werkgever gegevens. 
1. Zoek de werkgever waarvoor u een BeZaVa contract wilt opvoegen.
2. Ga naar de ‘achterkant’ van de werkgeverskaart om werkgevergegevens te wijzigen.
3. Klik achter ERD type op toevoegen.

4. Kies bij type voor 'Verzuim en BEZAVA' en vul de juiste start en eind datum in.

Inrichten van een BeZaVa-protocol
VerzuimSignaal maakt het mogelijk om een BeZaVa-protocol in te richten waarin u een eigen takenset kunt opstellen, gericht op het uitvoeren van de wetgeving rondom BeZaVa.
1. Ga naar Applicatie instellingen en klik op  Protocollen.
 Protocollen.
2. Klik op Protocol toevoegen om een nieuw (BeZaVa) protocol toe te voegen.
3. Selecteer het Protocoltype BeZaVa en vul de overige verplichte velden in.
4. Klik op Formulier opslaan om het (BeZaVa) protocol op te slaan.
Nu het (BeZaVa) protocol is aangemaakt, kunt u het protocol vullen met specifieke BeZaVa-taken.
5. Klik op het zojuist aangemaakte (BeZaVa) protocol.
6. Klik op Protocoltaak toevoegen  .
.

7. Selecteer bij Op basis van op basis waarvan de taak naar voren moet komen.

8. Vul alle overige verplichte velden en klik op Formulier opslaan  .
.
9. Herhaal de stappen 5 t/m 8 om meerdere protocoltaken aan het (BeZaVa) protocol toe te voegen.
BeZaVa-protocol toekennen aan werkgevers
In VerzuimSignaal kan het BeZaVa-protocol op twee manieren doorgevoerd worden bij werkgevers:
1. Per werkgever in het werkgeversprotocol het BeZaVa-protocol toekennen in de protocolselectie.

2. Via voorkeursprotocollen wanneer u te maken heeft met een grote groep werkgevers waarvoor het BeZaVa-protocol toegekend moet worden.
a. Ga naar het overzicht Voorkeursprotocollen via Applicatie instellingen.
b. Bij de selectie BeZaVa kiest u het BeZaVa-protocol.
c. Vinkt Doorvoeren bij alle bedrijven / groepen aan om het protocol te koppelen aan alle bedrijven.

Geen BeZaVa-protocol maar een takenset hanteren
Naast het BeZaVa-protocol is het ook mogelijk om de BeZaVa-wetgeving te borgen door gebruik te maken van enkel losse taken of taakgroepen.
1. Ga naar Applicatie instellingen en klik op  Groepsbeheer.
 Groepsbeheer.
2. Klik op Groep toevoegen   .
 .
3. Geeft de groep een herkenbare naam (bijvoorbeeld ‘Taakgroep BeZaVa’ en kies bij Inhoud voor Protocoltaken.

 om de groep aan te maken.
 om de groep aan te maken. om de taken in de taakgroep op te slaan.
  om de taken in de taakgroep op te slaan.Via Taakbibliotheek kunt u taken aanmaken met het type ‘BeZaVa’. In de taakgroep kunt u deze bundelen en koppelen aan elkaar. Meer uitleg hierover vindt u in de reguliere Beheerdershandleiding VerzuimSignaal.
Kostendrager
Wanneer u gebruikt maakt van tijdregistratie in VerzuimSignaal is het mogelijk om ook een kostendrager BeZaVa-verzekeraar te selecteren bij het tijdregistreren na het uitvoeren van een taak.

BeZaVa-verzekering
Wanneer u verzekeringsgegevens vastlegt in VerzuimSignaal, kunt u dit ook doen rondom BeZaVa. Dit doet u in het deelvenster Overige verzekeringen in het werkgeversmutatieformulier. De zekeringsgegevens kunt u vastleggen door bij Type verzekering ‘BeZaVa-verzekering’ te selecteren.

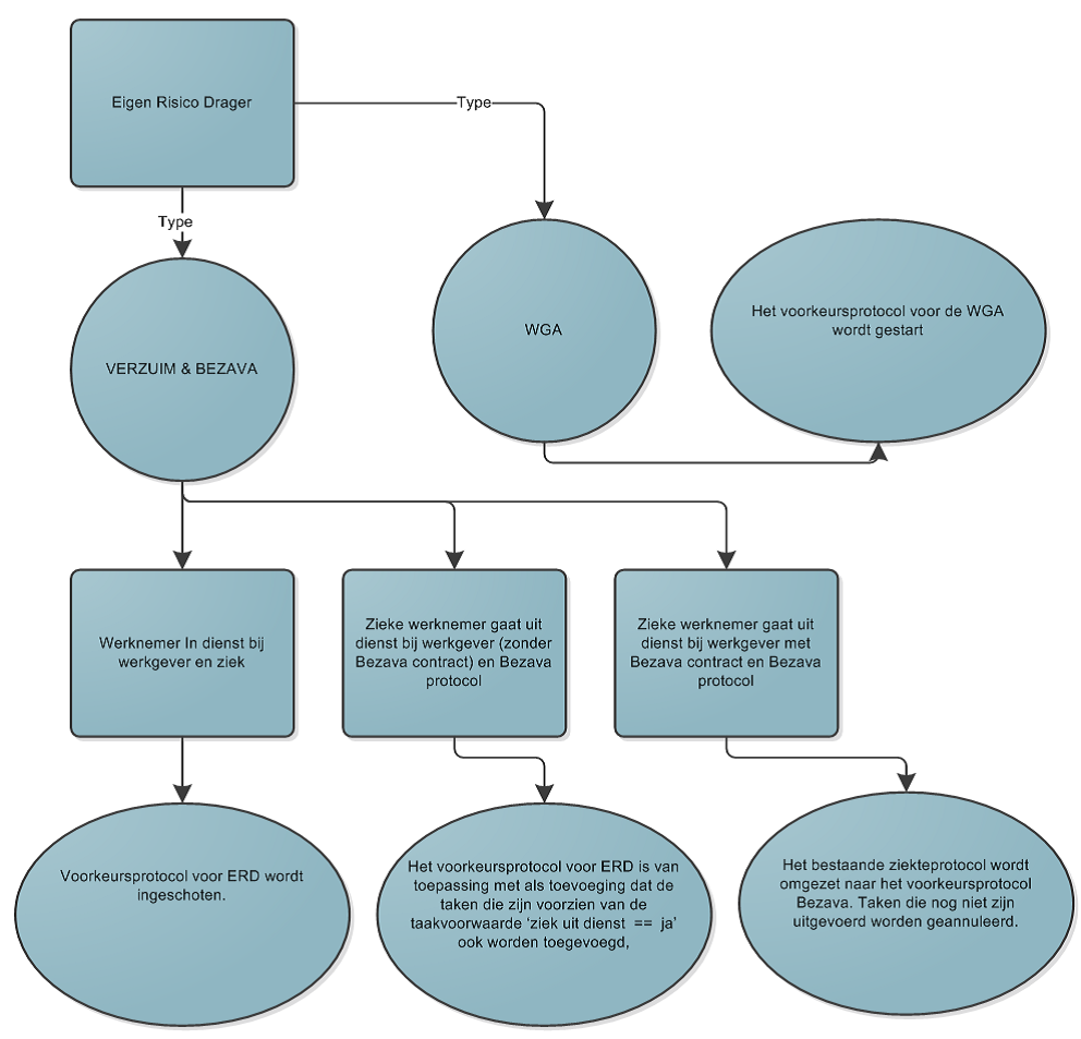
De werking van BeZaVa in VerzuimSignaal
Onderstaand is schematisch weergegeven wanneer het BeZaVa-protocol ingeschoten wordt.

